Table of Contents
Production ready - docker + keycloak + postgresql + setup
This is the complete Hardened Production Workflow for Keycloak on Windows and linux. By following these steps, we initialize the system securely and then lock the door by removing the setup credentials.
Lets consider this is:
- linux setup on /opt/cotrav/iam
- windows setup on directory
C:/project/iam
The same setup can be used for linux by changing the direcoty path.
Deployment Strategy
Directory Structure
/opt/travsetup/iam │ ├── docker-compose.yml ├── Dockerfile ├── start-iam.sh ├── stop-iam.sh │ ├── secrets/ │ ├── secrets.enc.yaml │ └── key.txt │ ├── data/ │ └── postgres/ │ ├── logs/ │ └── keycloak-backups/
Create structure:
sudo mkdir -p /opt/travsetup/iam/{data/postgres,secrets,logs,keycloak-backups}
### Command to set the readrewite for current user required for setting up prostgresql
sudo chown -R $USER:$USER /opt/travsetup
Prerequisits:
1. SOPS (Git Secret Opsrations) production-grade setup using SOPS (Secrets Operations) to implement standard approach by useing File-Based Secrets.
2. Git Age - for key decryption.
Install SOPS on windows
1. Download stable version .exe file from Releases · getsops/sops
2. Install:
- Create a folder such as
C:\Program Files\Sops\. - Move the downloaded
.exeinto that folder and rename it tosops.exefor easier use. - Add that folder path to your system's Environment Variables (PATH) to run it from any command prompt.
3. using package manager like winget run below command in directory C:\Program Files\Sops\
**cmd** winget install Mozilla.SOPS
Install SOPS on Linux
For initial system updates (this requires system reboot):
sudo dnf update -y
Check if rebbot require:
needs-restarting -r
if hint is return reboot is required.
Navigate to Releases · getsops/sops
Follow the Installation guide for linux
# Download the binary curl -LO https://github.com/getsops/sops/releases/download/v3.11.0/sops-v3.11.0.linux.amd64 # Move the binary in to your PATH mv sops-v3.11.0.linux.amd64 /usr/local/bin/sops # Make the binary executable chmod +x /usr/local/bin/sops
4. verify SOPS is installed by running below command in cmd
cmd spos --version
Install git-age on linux
#Install Git - First, ensure Git is installed on your system using the DNF package manager: \\ sudo dnf install git -y #Verify the installation by checking the version: git --version # Enable EPEL repository: sudo dnf install epel-release -y #Install age: sudo dnf install age -y #Verify Installation age --version
Install git-Age on windows
1. Open cmd and execute below command to install git-age
winget install -e --id prskr.git-age
2. verify git is installed
git-age version where git-age
1. Generate a Key
Open PowerShell in C:/project/iam and run: (Below command is same for linux and windows)
age-keygen -o key.txt
This key.txt is your “Master Key.” Never share it.
2. Create the Encrypted Secrets File
Create a file named secrets.yaml (plain text for now):
yml db_password: YourSuperSecretDBPass123 admin_password: YourInitialAdminPass123
Linux command to create file
vi secrets.yaml # then press i to insert. Paste the secrets. # press Esc :wq
Now, encrypt it using SOPS and your Age key:
Linux:
#set SOPS_AGE_KEY_FILE
export SOPS_AGE_KEY_FILE=/opt/cotrav/iam/key.txt
#verify SOPS_AGE_KEY_FILE
echo $SOPS_AGE_KEY_FILE
#set AGE_PUBLIC_KEY
AGE_PUBLIC_KEY=$(grep "public key:" key.txt | awk '{print $4}')
#verify AGE_PUBLIC_KEY
echo $AGE_PUBLIC_KEY
sops --encrypt
--age "$AGE_PUBLIC_KEY"
--encrypted-regex '^(db_password|admin_password)$'
secrets.yaml> secrets.enc.yaml
#verify encryption
cat secrets.enc.yaml
#expected result ::
db_password: ENC[AES256_GCM,data:q6I+xejYQKG8s3pnfITpvPYBYyUeRTWR,iv:Cgsr2fG+ls0t9sxMZIVyr3ci/I8qLErqrMYyvll7Tiw=,tag:yjPKvs3jNVmqWmI7uAnbaA==,type:str]
admin_password: ENC[AES256_GCM,data:ycmbc98jYgKYNbI/EbKhZDQSsfWp+qwfa+Q/hQ==,iv:6NNLGH+3dZbxGMXk+c4R2X0udBOR4moMlCvXETxHl6o=,tag:GpAM5EGQpae9wvCPhil+SQ==,type:str]
sops:
age:
- recipient: age1...
Windows:
# Set the environment variable so SOPS knows which key to use
$env:SOPS_AGE_KEY_FILE="C:/projects/iam/key.txt"
# Encrypt the file
sops --encrypt --age $(select-string "public key: " key.txt | %{$_.line.split(" ")[2]}) --encrypted-regex '^(db_password|admin_password)$' secrets.yaml> secrets.enc.yaml
You can now safely delete the original secrets.yaml. Only secrets.enc.yaml remains.
3. Dockerfile and Composer
These file setup will take care of:
- Pin a specific Keycloak version (so restart doesn’t auto-upgrade)
- Only upgrade when YOU decide
- PostgreSQL data stored on server HDD (not anonymous Docker volume)
3.1 Linux - Dockerfile (opt/cotrav/iam/Dockerfile)
vi Dockerfile # type " i " to paste the file details #check the contents of dockerfile cat Dockerfile
Dockerfile
# ------------------------------- # Stage 1: Build & Optimize # ------------------------------- FROM quay.io/keycloak/keycloak:26.1.0 AS builder ENV KC_DB=postgres ENV KC_HEALTH_ENABLED=true ENV KC_METRICS_ENABLED=true WORKDIR /opt/keycloak # Build optimized Keycloak distribution RUN /opt/keycloak/bin/kc.sh build # ------------------------------- # Stage 2: Final Runtime Image # ------------------------------- FROM quay.io/keycloak/keycloak:26.1.0 ENV KC_DB=postgres ENV KC_HEALTH_ENABLED=true ENV KC_METRICS_ENABLED=true WORKDIR /opt/keycloak # Copy optimized build from builder stage COPY --from=builder /opt/keycloak/ /opt/keycloak # Run Keycloak in production mode ENTRYPOINT ["/opt/keycloak/bin/kc.sh", "start", "--optimized"]
3.2 The Dockerfile ( C:/project/iam/Dockerfile )
The Dockerfile for the build optimization. It does not handle secrets.
**dockerfile ** # Stage 1: Build/Optimize FROM quay.io/keycloak/keycloak:26.1.0 as builder ENV KC_DB=postgres ENV KC_HEALTH_ENABLED=true ENV KC_METRICS_ENABLED=true # Optimize for the chosen database RUN /opt/keycloak/bin/kc.sh build # Stage 2: Final Image FROM quay.io/keycloak/keycloak:26.1.0 COPY --from=builder /opt/keycloak/ /opt/keycloak # Use 'start' (production mode) with optimization ENTRYPOINT ["/opt/keycloak/bin/kc.sh", "start", "--optimized"]
4 The Compose File
4.1 The Compose File ( opt/cotrav/iam/docker-compose.yml) - Linux
services:
postgres:
image: postgres:16
container_name: keycloak_db
restart: unless-stopped
environment:
POSTGRES_DB: keycloak
POSTGRES_USER: keycloak_user
POSTGRES_PASSWORD_FILE: /run/secrets/db_password
secrets:
- db_password
volumes:
- /opt/cotrav/iam/postgresql/data:/var/lib/postgresql/data
healthcheck:
test: ["CMD-SHELL", "pg_isready -U keycloak_user -d keycloak"]
interval: 5s
retries: 5
networks:
- iam_network
keycloak:
build: .
image: local/keycloak-fixed:26.1.0
container_name: keycloak_app
restart: unless-stopped
ports:
- "8080:8080"
environment:
KC_DB: postgres
KC_DB_URL: jdbc:postgresql://keycloak_db:5432/keycloak
KC_DB_USERNAME: keycloak_user
KC_DB_PASSWORD_FILE: /run/secrets/db_password
KC_BOOTSTRAP_ADMIN_USERNAME: admin
KC_BOOTSTRAP_ADMIN_PASSWORD_FILE: /run/secrets/admin_password
KC_HOSTNAME_STRICT: "false"
KC_HTTP_ENABLED: "true"
secrets:
- db_password
- admin_password
depends_on:
postgres:
condition: service_healthy
networks:
- iam_network
secrets:
db_password:
file: /opt/cotrav/iam/temp_db_pass.txt
admin_password:
file: /opt/cotrav/iam/temp_admin_pass.txt
networks:
iam_network:
driver: bridge
4.2 The Compose File ( C:/project/iam/docker-compose.yml) - windows
**yml**
services:
postgres:
image: postgres:16
container_name: keycloak_db
environment:
POSTGRES_DB: keycloak
POSTGRES_USER: keycloak_user
POSTGRES_PASSWORD_FILE: /run/secrets/db_password
secrets:
- db_password
volumes:
- C:/project/iam/postgres_data:/var/lib/postgresql/data
healthcheck:
test: ["CMD-SHELL", "pg_isready -U keycloak_user -d keycloak"]
interval: 5s
networks:
- iam_network
keycloak:
build: .
container_name: keycloak_app
image: local/keycloak-fixed:v1
ports:
- "8080:8080"
environment:
KC_DB: postgres
KC_DB_URL: jdbc:postgresql://keycloak_db:5432/keycloak
KC_DB_USERNAME: keycloak_user
# Keycloak reads the secret from the file mount
KC_DB_PASSWORD_FILE: /run/secrets/db_password
KC_BOOTSTRAP_ADMIN_USERNAME: admin
KC_BOOTSTRAP_ADMIN_PASSWORD_FILE: /run/secrets/admin_password
KC_HOSTNAME_STRICT: "false"
KC_HTTP_ENABLED: "true"
secrets:
- db_password
- admin_password
depends_on:
postgres:
condition: service_healthy
networks:
- iam_network
secrets:
db_password:
file: ./temp_db_pass.txt
admin_password:
file: ./temp_admin_pass.txt
networks:
iam_network:
driver: bridge
4. The Runtime Workflow
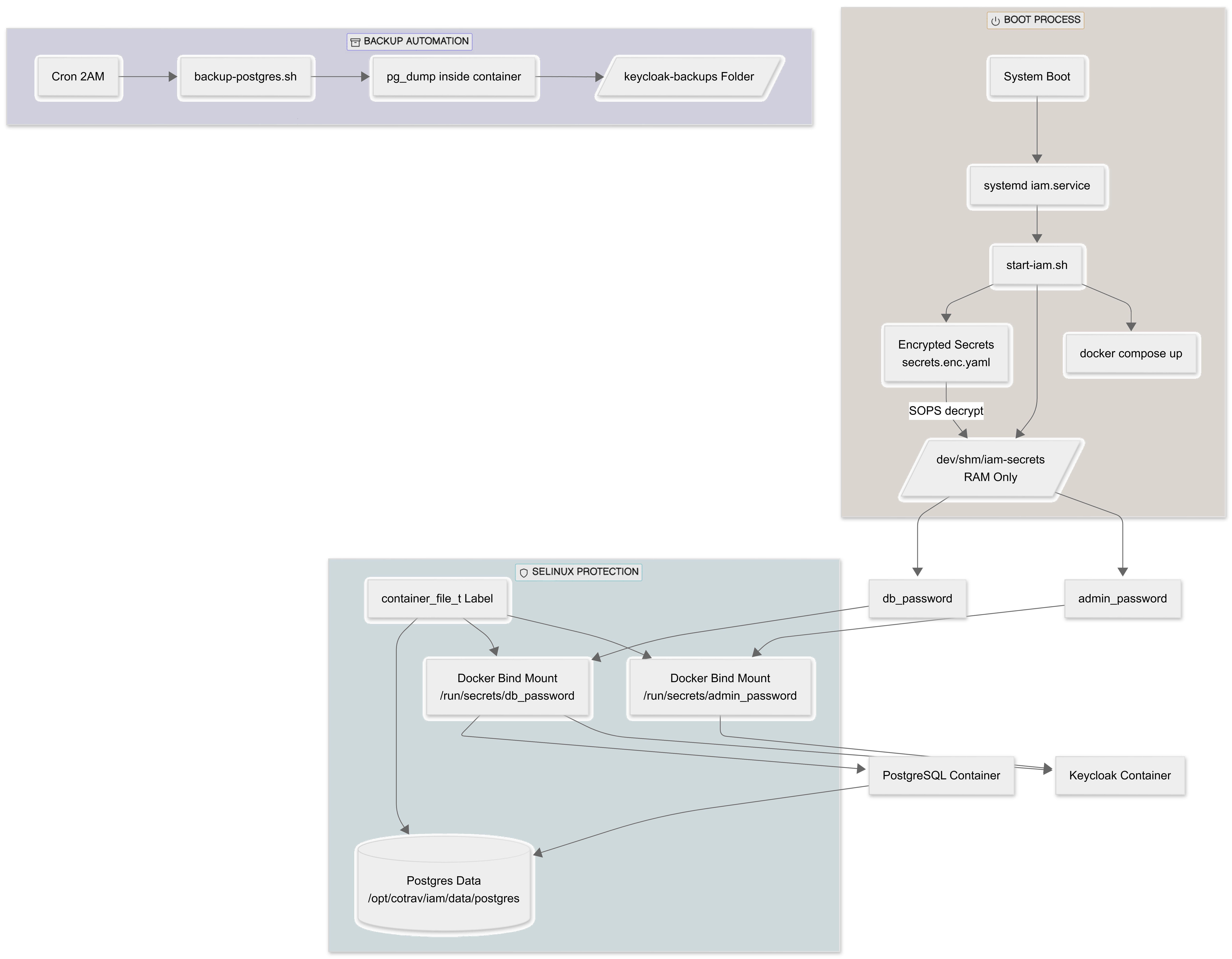
We must decrypt our secrets just before we run Docker. This ensures passwords only exist as temporary files during the session.
4.1 The "PowerShell Start Script" (iam/ start-iam.sh ) - Linux
vi start-iam.sh
#!/bin/bash set -e # Exit immediately if a command fails echo "--- Setting SOPS key location..." export SOPS_AGE_KEY_FILE=/opt/cotrav/iam/key.txt echo "--- Decrypting secrets..." sops --decrypt --extract '["db_password"]' secrets.enc.yaml> temp_db_pass.txt sops --decrypt --extract '["admin_password"]' secrets.enc.yaml> temp_admin_pass.txt chmod 600 temp_db_pass.txt temp_admin_pass.txt echo "--- Starting Docker containers..." docker compose up -d --build echo "--- Cleaning up temporary secret files..." rm -f temp_db_pass.txt temp_admin_pass.txt echo "--- IAM stack started successfully."
execute
./start-iam.sh
4.2 The "PowerShell Start Script" ( start-iam.ps1 ) - Windows
# 1. Set the Key location $env:SOPS_AGE_KEY_FILE="C:/project/iam/key.txt" # 2. Decrypt individual values into temporary files sops --decrypt --extract '["db_password"]' secrets.enc.yaml> temp_db_pass.txt sops --decrypt --extract '["admin_password"]' secrets.enc.yaml> temp_admin_pass.txt # 3. Start Docker docker compose up -d --build # 4. (Optional) Delete temp files immediately after containers start # Docker Compose keeps the mount active even if the source file is deleted Remove-Item temp_db_pass.txt Remove-Item temp_admin_pass.txt
Run in powershell
====== Emergency Recovery Key ====== If you ever lose your credentials, forget your password, or accidentally delete your admin user from the Keycloak UI, this command is your **Emergency Recovery Key**. If you wake up tomorrow and realize you forgot the password you set in Phase 2: - Open your Windows PowerShell. - Run: <code> **powershell** docker exec -it keycloak_app /opt/keycloak/bin/kc.sh bootstrap-admin user --username recovery_admin --password NewSecurePass789 \
3. Go to localhost:8080 and log in with recovery_admin. You are back in control
Why it works for recovery:
- Direct Database Access: The command
kc.sh bootstrap-adminbypasses the login screen and writes a new admin user directly into the database. - No Existing Session Required: Unlike other management tools, you do not need to be “already logged in” to run this recovery command.
- Override Ability: If you run it with an existing username, it will effectively reset the password for that user.
Troubleshooting
To resolve issue :
./start-iam.sh — Setting SOPS key location… — Decrypting secrets… — Starting Docker containers… yaml: control characters are not allowed
Checkeck
cat -A docker-compose.yml
The expected result is each line ending with $ without any space. If no then chek the file type with following command
file docker-compose.yml
Expected result is “ASCII text” or “UTF-8 Unicode text”. If the result has anything like “ASCII text with…” or “CRLF” or anything else, safest way to remove it is by creating clean files once again. This needs to be checked for all files like secrets.yaml and Dockerfile.
